时间:2024-03-23
作者:莘涯规划
阅读 279次
今年4月,九部门印发《加快数字人才培育支撑数字经济发展行动方案(2024-2026年)》,提出用3年左右时间,扎实开展数字人才育、引、留、用等专项行动,为数字人才培育按下“快进键”。
近年来,数字经济快速发展,带来持续高涨的数字人才需求,人工智能、大数据等领域的数字人才紧俏。
高校在数字领域相关学科专业建设方面,脚步明显加快。据统计,2018~2023年新增数量较多的专业,绝大多数都与大数据、人工智能、智能制造、集成电路、数据安全等数字领域直接相关。

而从相关专业毕业生就业情况看,根据《2024年中国本科生就业报告》数据,近年来报考热度攀升的数据科学与大数据技术、物联网工程专业,应届毕业生平均薪资分别达到7014元、6967元,就业满意度分别为79%、75%,体现出这两个专业毕业生在就业市场上较强的竞争力。
当然,社会紧缺的不只有“数字”人才。近两年,教育部曾针对多个领域急需紧缺人才的培养专门印发文件,要求加快培养。接下来,我们对这些学科专业进行盘点。
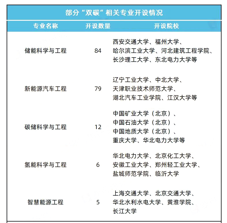
为服务国家碳达峰碳中和专业人才培养需求,2022年4月,教育部印发《加强碳达峰碳中和高等教育人才培养体系建设工作方案》,明确提出加快新能源、储能、氢能和碳捕集等紧缺人才培养。
2022年,教育部在答复《关于建立健全碳中和教育相关一流课程与教材体系的提案》中表示,近年来,教育部新批准设置储能科学与工程、新能源汽车与工程、碳储科学与工程、氢能科学与工程、智慧能源工程等10余个本科专业,进一步加大了双碳相关专业人才培养力度。

西安交通大学在2020年经教育部批准,首批增设储能科学与工程专业,针对储能技术大规模应用问题以及储能技术和储能产业发展的经济性问题,培养站在世界储能技术前沿、勇于创新的技术带头人和具有宏观战略思维和市场思维的复合型管理人才。
新能源汽车工程专业早在2018年就进入了本科专业目录,辽宁工业大学是首个开设此专业高校,面向未来培养具备从事新能源汽车工程领域内的设计制造、零部件开发、生产、实验、运用过程知识和能力储备的应用型人才。
同时我们注意到,一些与“碳达峰”和“碳中和”领域直接相关的本科专业,其毕业生也有较好的就业质量。根据《2024年中国本科生就业报告》数据:
● 能源与动力工程专业2023届本科生从业初期平均月收入就可达6602元;
● 新能源科学与工程专业2023届本科生毕业半年后月收入为6684元,就业满意度达到81%;
● 电气工程及其自动化专业2023届毕业后月收入为6719元,就业满意度82%,就业毕业生中87%从事了和专业相关工作。
针对医学人才缺口突出的问题,教育部在2023年发布《服务健康事业和健康产业人才培养引导性专业指南》,对接国家重大需求,服务健康事业和健康产业发展新态势,设置5个新医科人才培养引导性专业,分别是医疗器械与装备工程、老年医学与健康、健康与医疗保障、药物经济与管理、生物医药数据科学。
这5个新专业都强调培养交叉复合型人才,还具有聚焦技术创新、顺应社会需求的特点。

根据对历年普通高校本科专业备案和审批结果的整理,生物医药数据科学专业已于2020年列入高校本科专业目录,截至目前共有新疆医科大学、安徽医科大学临床医学院、中国药科大学、山东大学、锦州医科大学、山东第一医科大学、信阳师范大学等7所高校开设。
新疆医科大学是国内第一个开设生物医药数据科学专业的高校,2021年获批并开始招生,旨在培养能够胜任大数据分析挖掘、大数据系统开发等技术领域以及大数据生物信息、大数据药学、大数据医疗与公共卫生管理等各类应用领域工作的专业型人才。
中国药科大学的生物医药数据科学专业立足该校药学、中药学、生命科学学科优势平台,依托学校医药大数据和人工智能研究院,凭借信息管理与信息系统专业(医药大数据方向)20多年的成功办学经验,已构建出了医药大数据和人工智能本、硕、博一体化人才培养体系。
山东大学的生物医药数据科学专业具有鲜明的多学科交叉特色。该专业深度融合数学、软件工程、医学数据学等多领域,培养既具有医、理、工多学科基础,又具有稳固医学数据学专业素养的高级专门人才。
2022年教育部印发《新农科人才培养引导性专业指南》,面向粮食安全、生态文明、智慧农业、营养与健康、乡村发展等五大领域,设置生物育种科学等12个新农科人才培养引导性专业,学位授予门类包含农学、工学、管理学等。
从新农科引导性专业核心课程、培养目标等方面来看,新农科专业不仅是传统农科内部的交叉融合,更是农业科学与生命科学、信息科学、工程科学、新能源、新材料以及社会科学的深度交叉融合。
截至目前,引导增设的12个专业中11个已开设。其中开设数量最多的是食品营养与健康、智慧农业专业,分别有68所、52所高校增设。

西北农林科技大学是率先创办食品营养与健康专业的高校。该专业以化学、工程学和营养健康科学为基础,研究食品营养科学、功能食品生产与开发和营养健康管理等科学技术问题,培养能够胜任与营养健康相关的科学研究、教育教学、健康管理以及功能食品的技术开发、工程设计、生产管理、品质保证等工作的拔尖创新、国际化复合型的高级工程技术人才。
华中农业大学则是首批开设智慧农业专业的高校之一。该专业致力于培养能将信息技术、生物技术、现代工程装备技术、现代经营管理知识与农学有机融合的高素质创新型复合人才。学校设立智慧农业书院,负责智慧农业专业的人才培养管理工作,实行“1+N+X”培养模式。前四学期不分方向注重基础教育,第四学期依托植物科学技术学院、动科动医学院、水产学院、园艺林学学院等完成6个专业方向(智慧育种、智慧植保、智慧园艺、智慧渔业、智慧牧业、智慧生产)方向分流,培养一专多能人才。
通过对前文的梳理或许你也已经注意到了,近几年在教育部文件或相关回应中明确指出的“急缺人才”,主要集中在理工农医领域。而“加快培养理工农医类专业紧缺人才”在“十四五”规划和2035年远景目标纲要中,也是提高高等教育质量,建设高质量教育体系的重要内容。
北京理工大学人文与社会科学学院教授王顶明在接受《科技日报》专访时曾表示,所谓“紧缺”可以有三种理解:一是现有人才在数量或质量上不能满足国家当前需要;二是当前可能尚无明显的此类人才需求,但从产业趋势预测具有潜在发展需求;三是此类人才与发达国家相比,尚存有显著的差距。
但他同时也提醒,加快培养,并非盲目扩大规模,而是要在尊重教育规律的前提下,合理平衡好培养规模、结构与质量的内在关系。
此外还有一点不能忽视,那就是人文学科的作用,即需要重视提高理工农医类人才的人文情怀和人文素养。
他举例称,钱学森在晚年关注理工科拔尖人才培养问题时,非常强调科学与艺术的相互结合、相互作用。因为哲学思想、文学艺术等都是培养“帅才”的关键要素。
图片、文字来源:网络
免责声明:版权归原作者所有,如有侵权请联系管理员删除。