时间:2024-03-23
作者:
阅读 335次
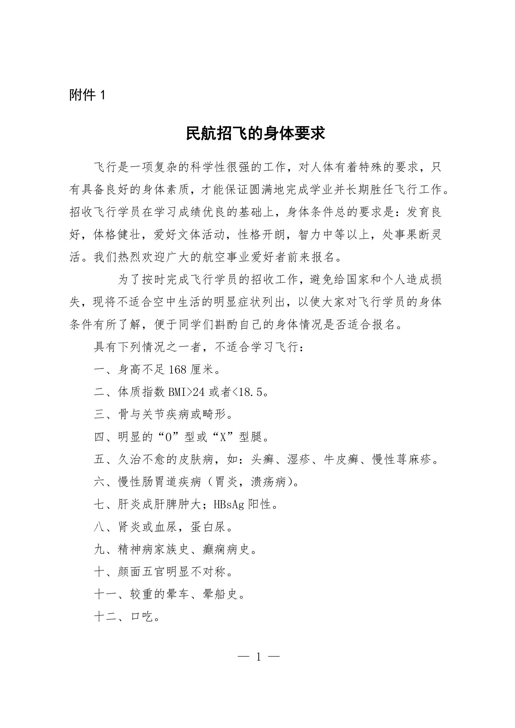
民航招飞季正式来袭,对于怀揣飞行梦想的年轻人来说,这是一个实现梦想的重要契机。今天,就和莘涯规划一起深入了解民航招飞的那些事儿。
2025年度湖北省继续采取招飞院校与中国国际航空股份有限公司(以下简称国航)、中国南方航空股份有限公司(以下简称南航)和中国东方航空股份有限公司(以下简称东航)进行校企联合招飞的模式,共同参与招飞选拔工作,以提高招飞质量。经国航、南航、东航等招飞单位确认,北京航空航天大学、中国民用航空飞行学院、南京航空航天大学等院校在湖北省下达了招收飞行学员计划。具体安排如下:
一、民航招飞对象及计划
(一)招飞对象
1.思想素质高、身体条件好、有志投身民航事业,年龄在16至20周岁(2005年9月1日至2009年8月31日出生)的男性普通高中毕业生(含往届生)。
2.全国统考考试科目:外语选考英语。普通高中学业水平选择性考试科目:首选科目为物理,再选科目中必选化学。
(二)招飞计划
1.南航2025年度校企合作招生35名,其中北京航空航天大学15 名,中国民用航空飞行学院20名。
2.国航2025年度校企合作招生10名,其中南京航空航天大学5名,中国民用航空飞行学院5名。
3.东航2025年度校企合作招生15名,中国民用航空飞行学院15名。
二、各阶段工作安排
2025年民航招飞工作,武汉市由武汉市招办负责协调组织统一初检,各招飞单位组织复检。其他市(州)由各招飞单位自行组织初检、复检。
武汉市统一组织初检时,由国航、南航、东航联合派出专业人员组成初检小组,对考生进行身体初检、面试筛选、英语考核,检查结果各招飞单位共同认可。初检面试及英语考试合格的考生,自行选择一家招飞单位参加其组织的复检。
(一)初检时间及地点
1.武汉市初检时间为2024年11月19日-21日(8:30-15:00),地点为中国人民解放军空降兵部队医院体检中心(武汉市江岸区工农兵路15号,地铁3号线罗家庄站A出口可达医院)。
2.其他各市(州)初检时间及地点
(1)国航初检时间及地点:

(2)南航初检时间及地点:

(3)东航初检时间及地点:

特别提示:以上初检行程安排为暂定时间。
(二)上站复检工作安排
1.各招飞单位初检合格的考生,由相关招飞单位自行安排确定招飞复检时间。
2.武汉市初检合格的考生,按规定时间在武汉招考网(https://www.whzkb.cn/)上根据意愿选报一家招飞单位,按志愿招收单位的通知时间和具体安排参加复检。
三、相关航空公司联系方式
1.东航联系方式
通信地址:武汉市天河国际机场东一道中国东方航空武汉有限责任公司综合楼
邮编:430302
联系电话:18571782320、027-51883104
网址:http://job.ceair.com
2.国航联系方式
通信地址:武汉市盘龙城经济开发区庆云路6号国航行政大楼
邮编:430312
电话:027-61872243、61872179
网址:http://zhaopin.airchina.com.cn
3.南航联系方式
通信地址:武汉市江汉区常青路民航里2号南方航空大厦
邮编:430023
电话:027-85300165


图片、文字来源:网络
免责声明:版权归原作者所有,如有侵权请联系管理员删除。