时间:2024-03-23
作者:
阅读 181次
南方科技大学和上海科技大学虽然建校仅十余年,但都是“双一流”高校,都面向多省市采用综合评价招生,科研实力、保研率及录取分数比肩985每年都吸引了众多优秀学子报考。
许多考生家长在选定目标院校的过程中纠结这两所高校该如何选择,小编今天就从招生规模、王牌专业、深造率保研率、录取分数等维度来进行对比分析,供大家择校参考,一起来看!
一、南方科技大学VS上海科技大学

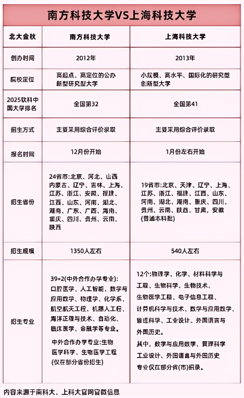
1、从2025年软科中国大学排名看:南科大排名第32、上科大排名第41,说明南科大综合实力较高于上科大。
2、从招生省份、招生规模及招生专业数量来看:南科大相关专业数量、招生计划数要高于上科大,并且南科大2025年新增口腔医学、人工智能两个热门招生专业,相对来说,专业上的选择多一些。
另外,南方科技大学招生范围相对较广,像广东、河北等省份的考生也可进行报考。
二、院校简介
南方科技大学是深圳在中国高等教育改革发展的时代背景下,创建的一所高起点、高定位的公办创新型大学,2022年,南方科技大学入选第二轮双一流建设名单,成为深圳本土第一所“双一流”建设高校也是“双一流”行列中最年轻的大学之一。
南科大借鉴世界一流理工科大学的学科设置和办学模式,以理、工、医为主,兼具商科和特色人文社科的多元化学科。
1、“631”招生模式
南科大一改传统高考成绩一锤定音、“一考定终生”的录取模式,采用基于高考的综合评价录取模式——“631”模式,按照高考成绩(60%)、能力测试成绩(30%)、高中平时成绩(10%)构成的综合成绩来择优录取。这种模式有助于让综合能力突出的考生脱颖而出。
2、师资力量雄厚
南科大师资力量国内顶尖。截至目前,南科大院士57人,教学科研系列教师90%以上具有海外工作经验,60%以上具有在世界排名前100名大学工作或学习的经历,高层次人才占教研系列50%以上,在国内名列前茅。
南科大的每一位同学只要倾力投入,都有机会加入高水平的科研团队。
在2025软科中国大学排名中,南科大排名第32,已超越兰州大学、东北大学等985高校。
上海科技大学于2013年建立,由上海政府与中科院共同创建,学校努力建设和发展成为一所小规模、高水平、国际化的研究型、创新型大学。2022年入选第二轮“双一流”建设高校,是“双一流”行列中最年轻的大学之一。
学校构建了对标世界一流大学,以”导论课-基础课-专业课-高阶课“为链,本硕博贯通的课程体系。所有本科生必修数、理、化、生、信息自然科学通识课,打下坚实理工科基础,注重创新创业教育。
在2025软科中国大学排名中,上科大排名第41,已超越中国海洋大学985高校及众多211高校。
上科大本科师生比1:4,教师队伍呈现“国际化、梯队化、年轻化”的结构特色,学术水平高,教学能力强。截至2024年12月,全职教授387人、特聘教授260人。其中,包含诺贝尔奖获得者2人,中国科学院院士21人,超98%的常任教授具有海外知名大学和研究机构的学习或工作经历,其中外籍教授占比约13.5%。
三、招生专业
目前,南科大在理、工、医、商四个方面开展本科教育。截至目前,南科大已建成理学院、工学院、医学院、商学院、人文社会科学学院、创新创业学院、创新创意设计学院、生命科学学院、联合医学院共9个学院,开设41个本科招生专业
南科大2025年首次招生的专业分别是口腔医学,人工智能专业。
截至目前,南科大共获批9个国家级一流本科专业建设点:数学与应用数学、物理学、光电信息科学与工程、理论与应用力学、生物医学工程、化学、生物科学、材料科学与工程、计算机科学与技术;4个省级一流本科专业建设点:环境科学与工程、通信工程、微电子科学与工程、机械工程。
上科大招生专业12个,分别为:物理学、化学、材料科学与工程、生物科学、生物技术、生物医学工程、电子信息工程、计算机科学与技术、数学与应用数学、管理科学、工业设计、外国语言与外国历史。所有专业在所有省份均满足被录取考生的第一专业志愿。(未投放以上专业的省份,考生也可直接转入,高考出分后可咨询当地招生组。) 上海科技大学王牌专业有计算机科学与技术、物理学、生物科学、材料科学与工程、电子信息工程等,其中,材料科学与工程入选“双一流”建设学科。以下是上海科技大学国家级和省级一流本科专业建设点入选名单,供大家参考,如有变动,请以学校最新公布为准。
图片、文字来源:网络
免责声明:版权归原作者所有,如有侵权请联系管理员删除。